温州市陈长春名师工作室各成员:
随着教育改革的不断深入,综合实践活动课程在培养学生综合素质、提升学生实践能力方面的重要性日益凸显。为了更好地推进该课程的建设与实施,不断提升我们工作室成员的专业素养和教学创新能力,我们特别借助2024年浙江省小学综合实践活动课程“关键问题解决”专题研训活动即将举行。这是一次难得的学习与交流平台,我们温州市陈长春名师工作室决定借此东风,组织开展第13次活动,旨在通过专题研训,共同探索综合实践活动课程的新路径、新方法。具体活动安排如下:
一、活动主题
“研究性学习”导向:综合实践活动课程的规划与实践策略
二、活动时间
2024年11月14-15日
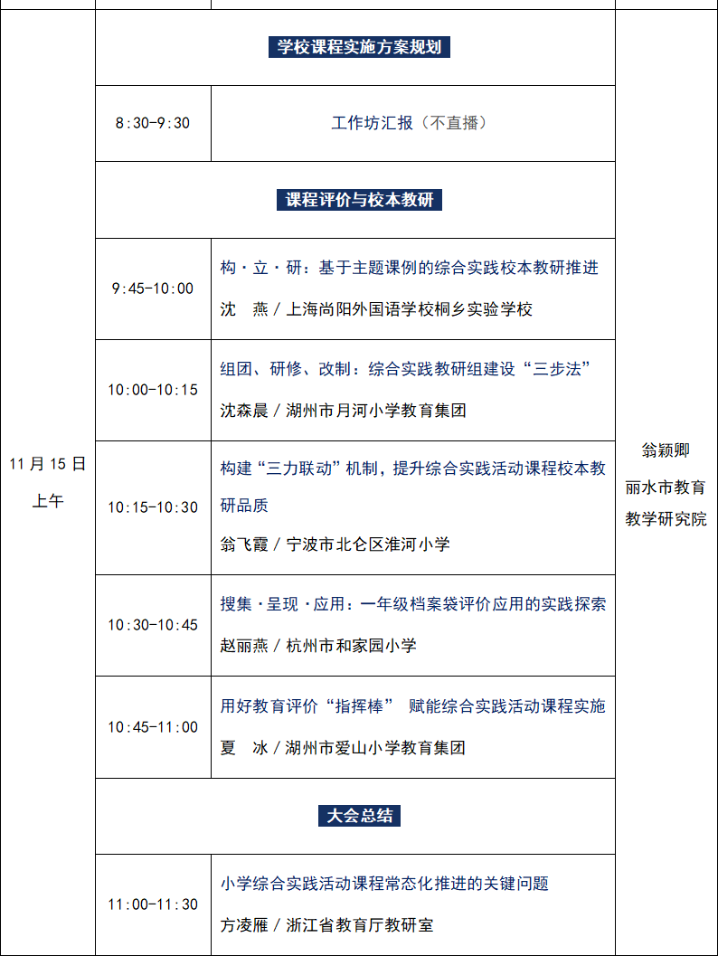
三、活动议程



四、观看方式
手机端:长按下方二维码直接观看
电脑端:复制链接到浏览器中打开
|
五、活动要求
1.提前安排好工作,全程观看直播。
2.活动结束后每位工作室成员上交一份学习体会或活动感想。
3.活动分工:
研修活动 | 摄影 | 报道 | 话题发布 |
第13次活动 | 郑小琍、谢颖颖 | 张丽、李逸 | 林龙芬 |
温州市陈长春名师工作室
2024年11月12日