您使用的浏览器版本过旧且存在安全隐患,请立即更新至最新版本的IE8或IE9!
黄锦秀工作室>>
本市信息
工作室公告
名师教学设计
名师教学课件
名师课堂实录
返回名师网
当前位置:
首页
>
黄锦秀
>
工作室公告
>
关于举行温州市黄锦秀“名师送教”工作室第11次活动的通知
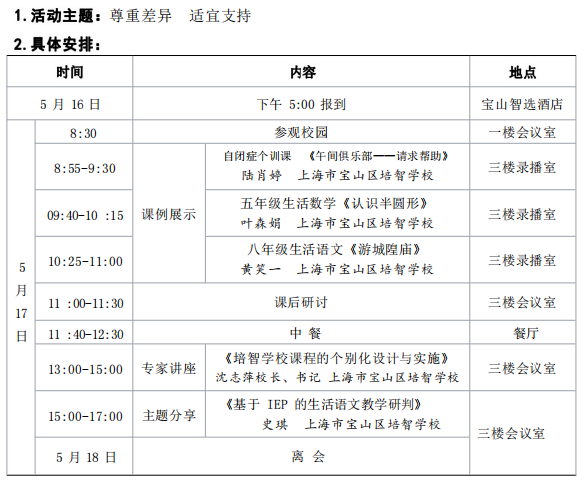
关于举行温州市黄锦秀“名师送教”工作室第11次活动的通知
浏览量:8981
|
发表日期:2023-05-15
|
来自:
字体:
放大
缩小
打印本页
关闭窗口
数据加载中,请稍等...